数码宝贝绝境求生数码兽对话怎么选 数码兽招募入队对话选择一览
2022年08月03日 21:48 来源:Gamer数码宝贝绝境求生是一款以文字冒险玩法为核心的游戏,因此在收集数码兽时依旧是通过对话来实现的,那么数码宝贝绝境求生数码兽对话怎么选?下面就让小编为大家数码兽招募入队对话选择攻略吧。
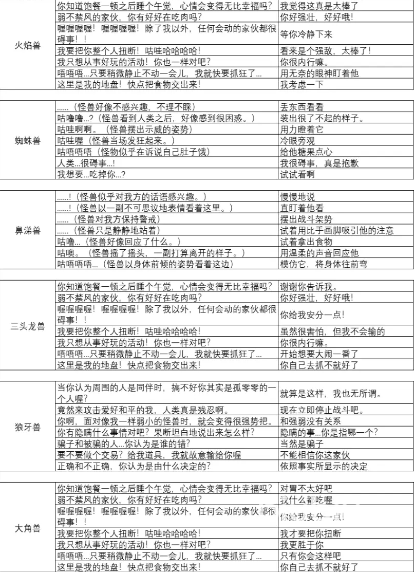
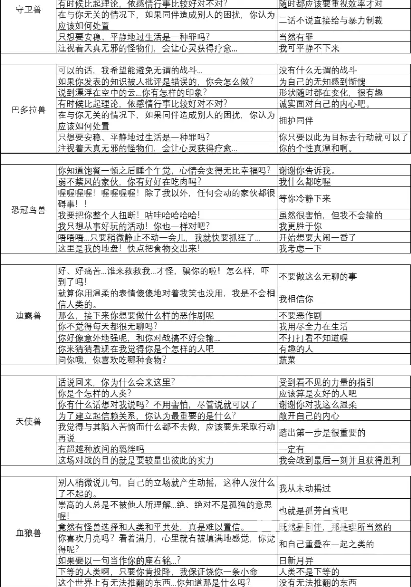
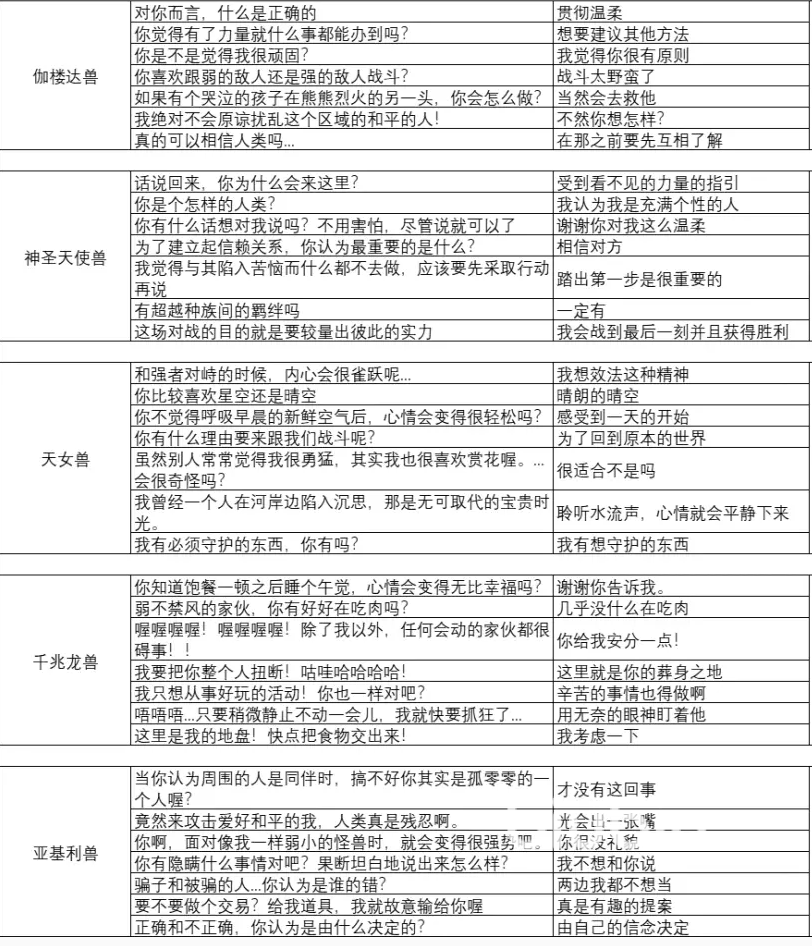
玩家想要召唤数码兽入队,需要与其进行对话,如果玩家的回答令其满意,就有一定概率召其入队。另外每个数码兽的都有7段对话,每次与玩家对话只会从中随机选择3条。不过每次对话都有四条回答待玩家选择,好消息是对话的满意答案都是固定的。

玩家需要注意要是对话失败,数码兽不仅不会入队,其战斗能力还会大大提升,且本场战斗都不会再次进行对话。还有一点就是部分数码兽的对话是一样的,不过满意回答的答案并不相同,玩家千万不要记混了。
因为目前可解锁的数码兽较多,且对话的篇幅巨大,小编故将其编辑成了图表的形势,同时还方便玩家们查看。
成长期:

成熟期:


完全体:


现在玩家在召数码兽入队时,找到对应召唤兽的对话,选择回答即可。另外在对话环节,除了召数码兽入队以外,玩家不要忽略了对话奖励的道具。前期1到6章,对话给的道具都是OK绷,非常的一般。在召唤完全体的数码兽开始,奖励道具变为了培育道具,一些喜欢刷数值的玩家更要多多留意。

以上便是数码宝贝绝境求生数码兽对话怎么选的全部内容,希望对玩家有所帮助。
微信公众号
微博
抖音
粤公网安备 44010602010544号